Centrul Tehnic pentru
Securitate Industrială și Certificare
RO
RU
EN
Harta
RSS
MENIU PRINCIPAL
DESPRE NOI
Mesaj de salut
Parteneri
Istoric
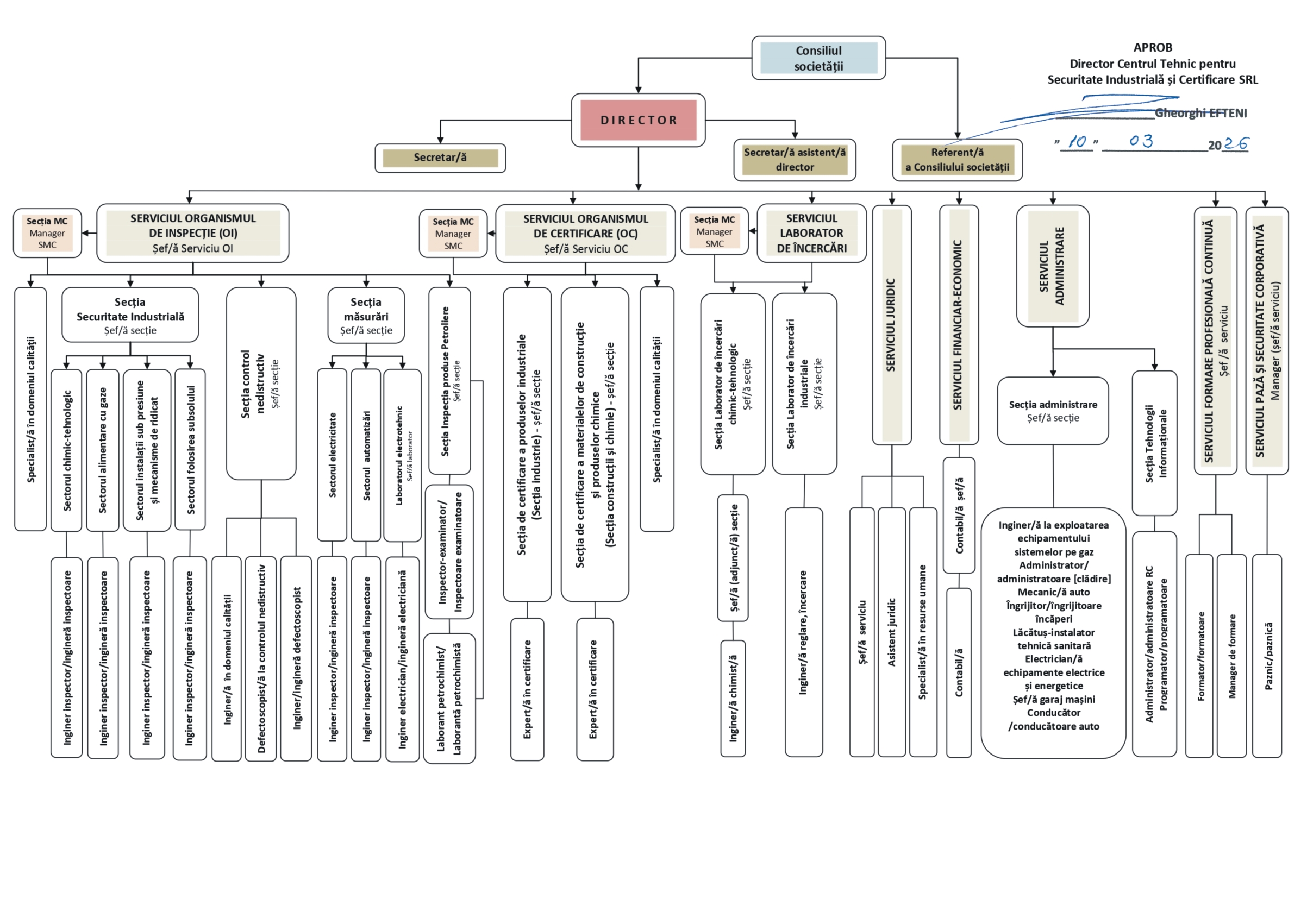
Organigrama
Legislaţia
ORGANISM DE INSPECȚIE
Despre Organismul de Inspecție
Securitate Industrială
Inspecția produse petroliere
CERTIFICARE
Organismul de Certificare
Sistemul de management (SM)
Domeniul de acreditare
Certificarea
Certificate de conformitate anulate
Acte normative
LABORATOARE
Laboratorul încercări chimic-tehnologic
ATESTARE PERSONAL
Date informative generale
Generalități privind atestarea personalului
Formulare de cereri
Genuri de activitate p/u personal tehnic-ingineresc
Genuri de activitate p/u personal muncitoresc
Permis de exercitare
Contacte
ACTUALITĂŢI
NOUTĂȚI
ANUNŢURI
CONTACTE
Categorii
Categorii
Prima
-
DESPRE NOI
- Organigrama
Organigrama "Centrul Tehnic pentru Securitate Industrială şi Certificare" SRL