• Categories Categories
  • Home   -  ABOUT US   -  Organizational chart

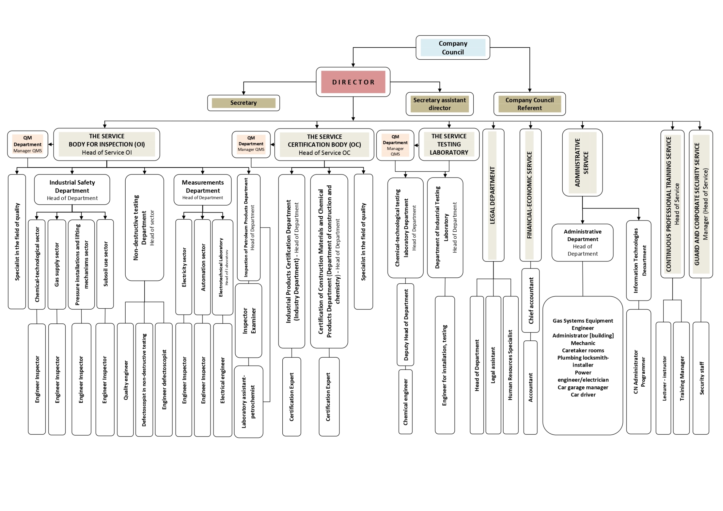
    Organizational chart of the Technical Centre for Industrial Safety and Certification

         

    Translation

    en